易众|易纵计价|上海吉睿信息科技有限公司-官方网站
单价分析
清单综合分析
工料机单价分析
招投标电子文件
在线预览
在线组价(即将开放)
价格查询
工料机价格查询
主材询价(即将开放)
数智服务
易纵®计价系列
易纵®算量系列
电子招投标专区
新闻资讯
联系我们
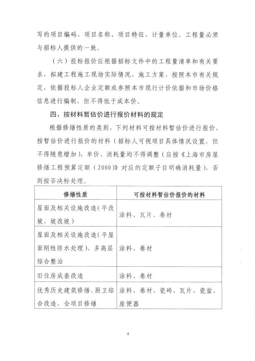
(沪住修缮〔2016〕18号)关于本市住宅修缮工程招投标采用工程量清单计价的通知
发布人:网站管理员 发布时间:2016/11/18 点击:2710次
易众|易纵计价|上海吉睿信息科技有限公司-官方网站